LOGO OA教程 ERP教程 模切知识交流 PMS教程 CRM教程 开发文档 其他文档  
 
网站管理员

.NET Core 异常(Exception)底层原理浅谈

freeflydom
2024年12月19日 10:40 本文热度 1815

中断与异常模型图

  1. 内中断
    内中断是由 CPU 内部事件引起的中断,通常是在程序执行过程中由于 CPU 自身检测到某些异常情况而产生的。例如,当执行除法运算时除数为零,或者访问了不存在的内存地址,CPU 就会产生内中断。

    1. 故障Fault
      故障是在指令执行过程中检测到的错误情况导致的内中断,比如空指针,除0异常,缺页中断等

    2. 自陷Trap
      这是一种有意的内中断,是由软件预先设定的特殊指令或操作引起的。比如syscall,int 3这种故意设定的陷阱

    3. 终止abort
      终止是一种比较严重的内中断,通常是由于不可恢复的硬件错误或者软件严重错误导致的,比如内存硬件损坏、Cache 错误等

    4. 硬件异常
      CPU内部产生的异常事件

    5. 用户异常
      软件模拟出的异常,比如操作系统的SEH,.NET的OutOfMemoryException

  2. 外中断
    外中断是由 CPU 外部的设备或事件引起的中断。比如键盘,鼠标,主板定时器。这些外部设备通过向 CPU 发送中断请求信号来通知 CPU 需要处理某个事件。外中断是计算机系统与外部设备进行交互的重要方式,使得 CPU 能够及时响应外部设备的请求,提高系统的整体性能和响应能力。

    1. NMI(Non - Maskable Interrupt,非屏蔽中断)
      NMI 是一种特殊类型的中断,它不能被 CPU 屏蔽。与普通中断(可以通过设置中断屏蔽位来阻止 CPU 响应)不同,NMI 一旦被触发,CPU 必须立即响应并处理。这种特性使得 NMI 通常用于处理非常紧急且至关重要的事件,这些事件的优先级高于任何其他可屏蔽中断。

    2. INTR(Interrupt Request,中断请求)
      INTR 是 CPU 用于接收外部中断请求的引脚(在硬件层面)或者信号机制(在软件层面)。外部设备(如磁盘驱动器、键盘、鼠标等)通过向 CPU 的 INTR 引脚发送信号来请求 CPU 中断当前任务,为其提供服务。这是计算机系统实现设备交互和多任务处理的关键机制之一。

用户异常

C#的异常,在Windows平台下是完全围绕SEH处理框架来展开。在Linux上则是围绕signal模拟成SEH结构,因为都会进入内核态,所以其开销并不低,内部走了很多流程。

        static void Main(string[] args)
        {
            try
            {
                var num = Convert.ToInt32("a");
            }
            catch (Exception ex)
            {
                Debugger.Break();
                Console.WriteLine(ex.Message);
            }
            Console.ReadLine();
        }

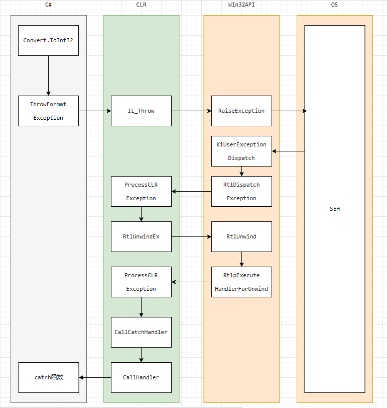
眼见为实:用户Execption的调用栈

硬件异常

硬件异常指CPU执行机器码出现异常后,由CPU通知操作系统,操作系统再通知进程触发的异常。
比如:

  1. 内核模式切换:syscall

  2. 访问违例:AccessViolationException

  3. visual studio中F9中断:int 3

        static void Main(string[] args)
        {
            try
            {
                string str = null;
                var len = str.Length;
                Console.WriteLine(len);
            }
            catch (Exception ex)
            {
                Debugger.Break();
                Console.WriteLine(ex.ToString());
            }
            Console.ReadLine();
        }

与用户异常不同的是,异常的发起点在CPU上,并且CLR为了统一处理。会先将硬件异常转换成用户异常。以此来复用后续逻辑。所以相比用户异常,硬件异常的开销更大

眼见为实:硬件Execption的调用栈

硬件异常如何与用户异常绑定?

上面说到,CLR会先将硬件异常转换成用户异常。那么在抛出异常的时候,如何正确抛出一个托管堆认识的异常呢?
以空指针异常为例

核心逻辑在ProcessCLRException中,它会判断 Thread 是否挂了异常?没有的话就会通过MapWin32FaultToCOMPlusException来转换,然后通过 pThread.SafeSetThrowables 塞入到线程里。从而实现了硬件异常在托管堆上的映射。

眼见为实

上源码
https://github.com/dotnet/runtime/blob/main/src/coreclr/vm/excep.cpp

.NET 异常处理流程

对.NET Runtime来说,主要实现以下四个操作

  1. 捕获异常并抛出异常的位置

  2. 通过线程栈空间获取异常调用栈
    线程的栈空间维护了整个调用栈,扫描整个栈空间即可获取。

windbg的k系列命令就是参考此原理。

  1. 获取元数据的异常处理表
    一旦方法中有try-catch语句块时,JIT会将try-catch的适用范围记录下来,并整理成异常处理表(Execption Handling Table , EH Table)

C# 代码
    public class ExceptionEmample
    {
        public static void Example()
        {
			try
			{
                Console.WriteLine("Try outer");
				try
				{
                    Console.WriteLine("Try inner");
                }
				catch (Exception)
				{ 
                    Console.WriteLine("Catch Expception inner");
                }
            }
			catch (ArgumentException)
			{
                Console.WriteLine("Catch ArgumentException outer");
            }
            catch (Exception)
            {
                Console.WriteLine("Catch Exception outer");
            }
            finally
            {
                Console.WriteLine("Finally outer");
            }
        }
    }
​IL代码
.method public hidebysig static void  Example() cil managed
{
  // Code size       96 (0x60)
  .maxstack  1
  IL_0000:  nop
  IL_0001:  nop
  IL_0002:  ldstr      "Try outer"
  IL_0007:  call       void [System.Console]System.Console::WriteLine(string)
  IL_000c:  nop
  IL_000d:  nop
  IL_000e:  ldstr      "Try inner"
  IL_0013:  call       void [System.Console]System.Console::WriteLine(string)
  IL_0018:  nop
  IL_0019:  nop
  IL_001a:  leave.s    IL_002c
  IL_001c:  pop
  IL_001d:  nop
  IL_001e:  ldstr      "Catch Expception inner"
  IL_0023:  call       void [System.Console]System.Console::WriteLine(string)
  IL_0028:  nop
  IL_0029:  nop
  IL_002a:  leave.s    IL_002c
  IL_002c:  nop
  IL_002d:  leave.s    IL_004f
  IL_002f:  pop
  IL_0030:  nop
  IL_0031:  ldstr      "Catch ArgumentException outer"
  IL_0036:  call       void [System.Console]System.Console::WriteLine(string)
  IL_003b:  nop
  IL_003c:  nop
  IL_003d:  leave.s    IL_004f
  IL_003f:  pop
  IL_0040:  nop
  IL_0041:  ldstr      "Catch Exception outer"
  IL_0046:  call       void [System.Console]System.Console::WriteLine(string)
  IL_004b:  nop
  IL_004c:  nop
  IL_004d:  leave.s    IL_004f
  IL_004f:  leave.s    IL_005f
  IL_0051:  nop
  IL_0052:  ldstr      "Finally outer"
  IL_0057:  call       void [System.Console]System.Console::WriteLine(string)
  IL_005c:  nop
  IL_005d:  nop
  IL_005e:  endfinally
  IL_005f:  ret
  IL_0060:  
  // Exception count 4
  .try IL_000d to IL_001c catch [System.Runtime]System.Exception handler IL_001c to IL_002c
  .try IL_0001 to IL_002f catch [System.Runtime]System.ArgumentException handler IL_002f to IL_003f
  .try IL_0001 to IL_002f catch [System.Runtime]System.Exception handler IL_003f to IL_004f
  .try IL_0001 to IL_0051 finally handler IL_0051 to IL_005f
} // end of method ExceptionEmample::Example

IL代码中最后4行就代表了方法的异常处理表。

1. IL_000d to IL_001c 之间代码发生的Exception异常由IL_001c to IL_002c 之间的代码处理
2. IL_0001 to IL_002f 之间发生的ArgumentException异常由IL_002f to IL_003f之间的代码处理
3. IL_0001 to IL_002f 之间发生的Exception异常由IL_003f to IL_004f之间的代码处理
4. IL_0001 to IL_0051 之间无论发生什么,结束后都要执行IL_0051 to IL_005f之间的代码
  1. 枚举异常处理表,调用对应的catch块与finally块
    当异常发生时,Runtime会枚举EH Table,找出并调用对应的catch块与finally块。
    核心方法为ProcessManagedCallFrame:


https://github.com/dotnet/runtime/blob/main/src/coreclr/vm/exceptionhandling.cpp

需要注意的是,一旦CLR找到catch块,就会先执行内层所有finally块中的代码,再等到当前catch块中的代码执行完毕finally才会执行

  1. 重新抛出异常
    在执行catch,finally的过程中,如果又抛出了异常。程序会再次进入ProcessCLRException中走重复流程。
    但是调用链会消失,如果想要防止调用链丢失,需要特殊处理。

        static void Main(string[] args)
        {
            try
            {
                Test();
            }
            catch (Exception ex)
            {
                Console.WriteLine(ex);
            }
        }		private static void Test()
		{
            try
            {
                throw new Exception("test");
            }
            catch (Exception ex)
            {
                //throw ex; //会丢失调用链,找不到真正的异常所在
                //throw; //调用链完整
                //ExceptionDispatchInfo.Capture(ex).Throw();//调用链更完整,显示了重新抛出异常所在的位置。
            }
        }

我在这里踩过大坑,使用throw ex重新抛出异常,结果丢失了异常真正的触发点,日志跟没记一样。

finally一定会执行吗?

常规情况下,finally是保证会执行的代码,但如果直接用win32函数TerminateThread杀死线程,或使用System.Environment的Failfast杀死进程,finally块不会执行。

先执行return还是先执行finally?

C#代码
~~~
        public static int Example2()
        {
            try
            {
                return 100+100;
            }
            finally
            {
                Console.WriteLine("finally");
            }
        }
~~~
IL代码
.method public hidebysig static int32  Example2() cil managed
{
  // Code size       22 (0x16)
  .maxstack  1
  .locals init (int32 V_0)
  IL_0000:  nop
  IL_0001:  nop
  IL_0002:  ldc.i4.1  //将100+100的值,压入Evaluation Stack
  IL_0003:  stloc.0   //从Evaluation Stack出栈,保存到序号为0的本地变量
  IL_0004:  leave.s   IL_0014 //退出代码保护区域,并跳转到指定内存区域IL_0014, 指令 leave.s 清空计算堆栈并确保执行相应的周围 finally 块。
  IL_0006:  nop
  IL_0007:  ldstr      "finally"
  IL_000c:  call       void [System.Console]System.Console::WriteLine(string)
  IL_0011:  nop
  IL_0012:  nop
  IL_0013:  endfinally
  IL_0014:  ldloc.0 //读取序号0的本地变量并存入Evaluation Stack
  IL_0015:  ret  //从方法返回,返回值从Evaluation Stack中获取
  IL_0016: 
  // Exception count 1
  .try IL_0001 to IL_0006 finally handler IL_0006 to IL_0014
} // end of method ExceptionEmample::Example2

从IL中可以看到,当try中包含return语句时,编译器会生成一个临时变量将返回值保存起来。然后再执行finally块。最后再return 临时变量。这个过程称为局部展开(local unwind)

再举一个例子

C#代码
        public static int Test()
        {
			int result = 1;
			try
			{
				return result;
			}
			finally
			{
				result = 3;
			}
        }
IL代码
.method public hidebysig static int32  Test() cil managed
{
  // 代码大小       15 (0xf)
  .maxstack  1
  .locals init (int32 V_0,
           int32 V_1)
  IL_0000:  nop
  IL_0001:  ldc.i4.1  //将常量1压栈
  IL_0002:  stloc.0   //将序号0出栈,赋值给result
  IL_0003:  nop
  IL_0004:  ldloc.0  //将当前方法序号0的变量,也就是result,压入栈中。
  IL_0005:  stloc.1  //将序号1的值出栈,保存到一个临时变量中。也就是return的值
  IL_0006:  leave.s    IL_000d   //跳转到对应行, 指令 leave.s 清空计算堆栈并确保执行相应的周围 finally 块。
  IL_0008:  nop
  IL_0009:  ldc.i4.3   
  IL_000a:  stloc.0
  IL_000b:  nop
  IL_000c:  endfinally
  IL_000d:  ldloc.1  //将return的值 入栈
  IL_000e:  ret  //执行return
  IL_000f:  
  // Exception count 1
  .try IL_0003 to IL_0008 finally handler IL_0008 to IL_000d
} // end of method Class1::Test
虽然在finally块中修改了result的值,但是return语句已经确定了要返回的值,finally块中的修改不会改变这个返回值。不过,如果返回的是引用类型),在finally块中修改引用类型对象的内容是会生效的

异常对性能的影响

引用别人的数据,自己就不班门弄斧了

  1. 大佬的研究
    https://www.cnblogs.com/huangxincheng/p/12866824.html

  2. <.NET Core底层入门>

总体来说,只要进入内核态。就没有开销低的。

CLS与非CLS异常(历史包袱)

在CLR的2.0版本之前,CLR只能捕捉CLS相容的异常。如果一个C#方法调用了其他编程语言写的方法,且抛出一个非CLS相容的异常。那么C#无法捕获到该异常。
在后续版本中,CLR引入了RuntimeWrappedException类。当非CLS相容的异常被抛出时,CLR会自动构造RuntimeWrappedException实例。使之与与CLS兼容

        public static void Example2()
        {
            try
            {
            }
            catch(Exception)
            {
                //c# 2.0之前这个块只能捕捉CLS相容的异常
            }
            catch
            {
                //这个块可以捕获所有异常
            }
        }

.NET 9 的改进

.NET 9 重写了异常处理机制,新实现基于 NativeAOT Runtime的异常处理模型。
https://learn.microsoft.com/zh-cn/dotnet/core/whats-new/dotnet-9/runtime#faster-exceptions

转自https://www.cnblogs.com/lmy5215006/p/18604440


该文章在 2024/12/19 10:40:06 编辑过
关键字查询
相关文章
正在查询...
点晴ERP是一款针对中小制造业的专业生产管理软件系统,系统成熟度和易用性得到了国内大量中小企业的青睐。
点晴PMS码头管理系统主要针对港口码头集装箱与散货日常运作、调度、堆场、车队、财务费用、相关报表等业务管理,结合码头的业务特点,围绕调度、堆场作业而开发的。集技术的先进性、管理的有效性于一体,是物流码头及其他港口类企业的高效ERP管理信息系统。
点晴WMS仓储管理系统提供了货物产品管理,销售管理,采购管理,仓储管理,仓库管理,保质期管理,货位管理,库位管理,生产管理,WMS管理系统,标签打印,条形码,二维码管理,批号管理软件。
点晴免费OA是一款软件和通用服务都免费,不限功能、不限时间、不限用户的免费OA协同办公管理系统。
Copyright 2010-2025 ClickSun All Rights Reserved